增能理论及其在社会工作中的应用

社会工作者实务(中级) • 2024-03-13 • 90+ 浏览


社会工作理论及其应用


增能理论及其在社会工作中的应用


1976年,索罗门在《黑人的增强权能:被压迫社区里的社会工作》一书中提出了增强权能理论。20世纪80年代,社会工作进入到了“增强权能时代”,这一时期,社会工作者尊重和帮助受助者增强权力,促使其认识自我的需要、环境与权力以便进行自主判断,并鼓励有相同处境的受助者形成团体,促进个人意识的觉醒,摆脱无力感,建立自信心,共同推动社会正义。


一、增能理论的主要观点

1.增能取向社会工作的基本假设

所谓增能,指的是增强人的权力和能力。在社会工作实务中,增能取向的社会工作重点在于评估和考察服务对象受压迫的社会环境,并帮助其增强权能,以对抗外在环境的压迫。它的基本假设主要包括以下方面:

(1)环境的压迫导致个人产生无力感。社会工作者面对的服务对象主要是社会中的困境群体。困境群体之所以处于弱势地位,是因为他们长期生活在经济不安全、缺乏参与政治机会的环境中。根据索罗门的总结,造成无力感的根源有三个:受压迫团体的自我负面评价;受压迫群体与外在环境互动过程中形成的负面经验;宏观环境的障碍使他们难以有效地在社会中行动。正是这些因素造成了服务对象的无力感,所以社会工作者要侧重于改变服务对象个体的负面评价、负面经验,并鼓励他们形成团体,共同对抗不合理的宏观环境。

(2)社会环境中存在着障碍,这些障碍有些是直接的,有些是间接的,它们使个人无法实现他们的权能,但是这种障碍能够改变。

(3)每个人都不缺少权能。因此,社会工作者应该鼓励服务对象与社会环境积极互动,以促进其内在潜能的发挥。

(4)服务对象是有能力、有价值的。社会工作者的作用是帮助服务对象通过共同的活动来消除环境的压制和自身无力感,从而使他们获得权能。

(5)社会工作者与服务对象之间存在着合作伙伴关系。社会工作者关注的焦点在于服务对象与环境之间的有效互动。

2.增能社会工作的取向

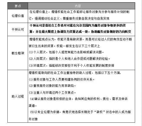
在增能视角下,社会工作实践的重点并不是为服务对象增能,而是帮助其自己增能自己。因此,社会工作者要将服务对象视为一个有能力、有思想、有价值的人,充分尊重服务对象,降低对服务对象的无力感的评价。总之,增能理论无论在什么情境下都反对干涉主义。社会工作者与服务对象是一种合作伙伴关系,共同分享无力感的境遇与受压迫的经历,与服务对象共同探讨改变的技巧,成为解决问题的伙伴,从而改变无力感。增能社会工作取向要从伦理价值、干预认可、概念框架和助人过程四个方面学习和理解。

070表.jpg

二、增能理论在社会工作中的应用

1.服务目标看考情

根据增能理论,社会工作者可以从以下方面帮助服务对象增能:

(1)协助服务对象确认自己是改变自己的媒介。

(2)协助服务对象了解社会工作人员的知识和技巧是可以分享和运用的。

(3)协助服务对象认识到自己才是解决问题的主体,社会工作者只是帮助其解决问题的伙伴。

(4)协助服务对象明确无力感是可以改变的。

2.服务原则

根据增能理论的要求,李(Lee)提出了社会工作的10个实践原则。

(1)所有压迫对于人们的生活都是破坏性的,社会工作者和服务对象应该挑战环境的压迫。

(2)社会工作者应该对压迫的环境采用整体视角。

(3)人们自己要增强自己的权能,社会工作者只是协助者。

(4)推动具有共同基础的人们相互增加权能。

(5)社会工作者与服务对象之间应建立互惠关系。

(6)社会工作者鼓励服务对象以自己的语言进行表达。

(7)社会工作者应该坚信人是胜利者而非受害者。

(8)社会工作者应该聚焦于社会持续不断的变迁。

(9)在社会工作服务实践中,社会工作者与服务对象是双向合作关系。

(10)干预可以分为以下三个层面:

①社会工作者与服务对象建立合作关系,满足服务对象眼前的需要,包括链接服务对象所需的资源、开始促进意识觉醒、寻找和申请资源。

②教授技巧和知识,并评估服务对象的权能动态机制,包括各类小组或团体的活动。

③集体行动,旨在形成集体、参与倡导或进行社会行动。

注:在增能社会工作中,社会工作者要与服务对象建立平等的伙伴关系。


真题精炼

【论述题】脱贫攻坚是社会工作主要的实践领域,中共中央、国务院《关于打赢脱贫攻坚战的决定》指出,要“实施扶贫志愿者行动计划和社会工作专业人才服务贫困地区计划”。扶贫济困的专业使命和专业价值使人们对社会工作参与扶贫寄予厚望。

问题:

请从增权理论的视角,讨论社会工作参与脱贫攻坚中面临的基本问题,分析可用资源及介入思路。


参考答案

1.增强权能是指增强人的权利和能力。增强权能的社会工作取向认为,个人需求不足和问题的出现是环境对个人的压迫造成的,社会工作者为受助者提供帮助时应该着重于增强服务对象的权能,以对抗外在的环境和优势群体的压迫。增强权能的假设包括;

(1)环境的压迫导致个人产生无力感。

(2)社会环境中存在着障碍,这些障碍有些是直接的,有些是间接的,它们使个人无法实现他们的权能,但是这种障碍能够改变。

(3)每个人都不缺少权能,但是,在现实生活中,许多人却表现为缺乏权能。

(4)服务对象是有能力、有价值的。

(5)社会工作者与服务对象之间存在着合作伙伴关系。

2.社会工作参与脱贫攻坚主要面临的基本问题包括:

(1)服务目标的问题。社会工作者应该协助服务对象确认自己是改变自己的媒介;应该重视服务对象的能力和缺陷;应该注重人与环境的工作焦点;确认服务对象是积极的主体,告知其应有的权利、责任、需求及申诉渠道;以专业伦理为依据,有意识地选择长期处于“缺权”状态中的贫困人员脱贫。

(2)服务原则的问题。根据增强权能理论的要求,社会工作在脱贫攻坚中应该遵循如下原则:所有压迫对于人们的生活都是破坏性的,社会工作者和服务对象应该挑战环境的压迫;社会工作者应该对压迫的环境采用整体视角;人们自己要增强自己的权能,社会工作者只是协助者;推动具有共同基础的人们相互增加权能;社会工作者与服务对象之间应建立互惠关系;社会工作者鼓励服务对象以自己的语言进行表达;社会工作者应该坚信人是胜利者而非受害者;社会工作者应该聚焦于社会持续不断的变迁;在社会工作服务实践中,社会工作者与服务对象是双向合作关系。

(3)服务中平等关系的问题。在脱贫攻坚工作中,增强权能的理论要求社会工作者应避免以权威的姿态出现,而是要与服务对象建立平等的伙伴关系,尊重服务对象的长处、服务对象的主体地位和个人价值。

3.脱贫攻坚中社会工作者可利用的资源包括:

(1)从社会支持网络的角度分为正式资源和非正式资源。正式资源包括利用制度性的资源,如政府出台的各项政策、法规等;非正式资源包括志愿者团队或者社会公益组织的捐赠等。

(2)从自然资源的角度分为可再生资源、不可再生资源和取之不尽的资源。不可再生资源:如各种矿产的开发;可再生资源;如生物、植物、水、土地资源等取之不尽的资源:如风力、太阳能等。脱贫攻坚工作中可以充分利用可再生资源和取之不尽的资源。从社区、家庭和个人的角度,也有很多资源可以开发利用。针对脱贫攻坚,社会工作者的介入策略包括;

(1)与服务对象建立合作关系,满足服务对象眼前的需要,包括联结服务对象所需的资源,促进其意识觉醒、寻找和申请资源。

(2)教授技巧和知识,并评估服务对象的权能动态机制,包括各类小组或团体的活动。

(3)集体行动,旨在形成集体、参与倡导或进行社会行动。

(4)协助服务对象申请适合的扶贫项目,协助服务对象提升反贫困的能力促进服务对象的社会融合与社会支持,疏导和解决服务对象的心理困扰等策略。

(5)在农村社区脱贫攻坚工作上,更应该强调执行国家扶贫开发相关政策,使政策更好地惠及贫困人口。

(6)在一些地区开展促进农村生计发展的社会工作服务项目,如小额贷款项目、以能力建设和资产建设为核心的农村社区发展项目等。