​社会工作的价值观与专业伦理—— 社会工作价值观

社会工作者实务(中级) • 2024-03-13 • 30+ 浏览


社会工作的价值观与专业伦理


社会工作价值观


一、社会工作价值观的内容

社会工作是引自西方的一个专业和职业,在国际社会上已经得到了广泛的认可,国际社会组织与社会工作者也普遍认同。作为一个跨国界的职业和专业,一个国际社会认可的社会工作价值观对其专业的国际化具有重要作用,因此,本节着重介绍国际认可的社会工作价值观和我国本土化的社会工作价值观。

1.国际认可的社会工作价值观

在社会工作学术界,诸多学者都对社会工作价值观进行了分析和总结,例如,比斯台克提出的十条价值体系、泰彻提出的六条价值体系,及美国《社会工作教育会议课程方针声明》。目前,国际社会工作界把社会工作价值观归纳为以下几个方面:

(1)服务大众。社会工作者应当将服务社会中有需要的困难人群作为自己的首要任务,要超越个人利益为社会大众提供专业的社会服务。

(2)践行社会公正。社会工作者应从改革和发展的角度努力推动社会变革,在服务中与服务对象一同工作,并了解他们的问题和需要,在社会政策的推行过程中倡导和寻求积极的社会变革。

(3)强调服务对象个人的尊严和价值。社会工作者对每一位服务对象都给予关心和尊重,应充分认识和理解服务对象个体在生理、心理和社会文化等各方面存在的差异,同时对文化和种族的多元性保持开放与敏锐的意识。

(4)注重服务中人与人之间关系的重要性。社会工作是处理人的问题的工作,涉及人与人的沟通和互动行为。因此,社会工作者应充分认识到人与人之间关系的重要性,包括设身处地为他人着想(即换位思考)、建立积极和良性的沟通交流关系、帮助服务对象建立积极的人生观,彼此分享和相互帮助。

(5)待人真诚和守信。社会工作者应坦诚地对待服务对象,并敢于认识到自身的不足,能真诚地分析自我的问题和需要,坚持专业的使命、价值观、伦理原则与标准,并有效地运用它们开展社会服务。

(6)注重能力培养和再学习。社会工作者要不断地提升自我的专业能力,并保持一种开放的心态和好学的精神,坚持在实践中再学习和再教育的理念,不断增进新观念,不断学习新知识,不断掌握新技能,从而提升专业实践的效率与效果,改善服务对象和社会大众的福祉。

2.我国社会工作价值观

在我国,社会工作价值观需要借鉴国际社会的经验和理论,但是也应该考虑本土国情和文化。本质上,社会工作价值观是一套具有操作意义和指导意义的理念,应在本土文化的背景下实践获得。因此,在我国的国情下,社会工作价值观的建立和发展应注意以下几个方面:

(1)以人为本,回应需要。社会工作是为有需要的困难群体提供专业服务的活动,“以人为本”是社会工作的本质和初衷。社会工作者应着眼于困难群体,以解决困难群体的问题为目标,真诚地接待和尊重每一位服务对象,回应他们的问题和需求。本质上,社会工作是协调人与人之间、人与环境之间及人与社会之间关系的专业服务工作,针对服务对象与人、环境和社会之间的问题,采取专业的服务,回应服务对象的需要。

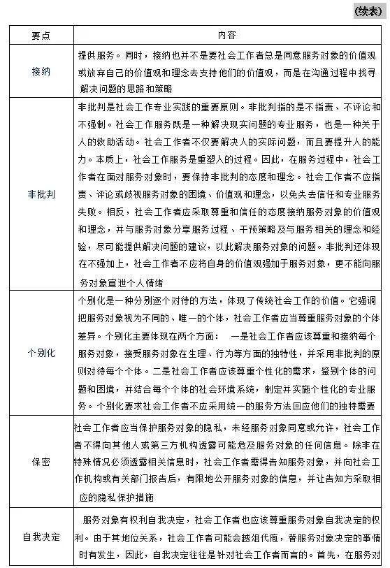
(2)接纳和尊重。在社会工作实践过程中,社会工作者需要与服务对象建立信任关系,从而进一步开展专业服务。这就要求社会工作者必须接纳并尊重每一位服务对象,真诚地对待每一位服务对象,并采取接纳、宽容和尊重的态度。接纳意味着社会工作者真诚地认可服务对象的人格,包括性别、年龄、价值观念、生活环境、疾病、宗教信仰、政治倾向以及困境等,并在服务过程中尊重服务对象的人格、价值观和世界观,并尊重服务对象的决定。在服务过程中,社会工作者需要与服务对象保持礼节与礼貌,并认真地倾听、回应服务对象的问题、建议和决定。针对服务对象的问题,社会工作者应将服务对象视为可改变的个体,积极与服务对象一起寻找解决问题的渠道,从而解决服务对象的问题,维护其权益,提升其社会功能。

(3)个别化和非批判。在服务实践中,个别化和非批判是社会工作者必须遵循的价值观,因为服务对象存在差异性。

(4)注重和谐,促进发展。党和政府在未来一段时间内坚持的主导政策方针是建设和谐社会,这也是社会建设的核心原则。而社会工作则在建设和谐社会过程中起到重要作用,社会工作是社会福利事业的重要内容,也是实现和谐社会的重要手段。在社会服务过程中,社会工作者要将和谐与发展作为自己的重要价值观,注重家庭和谐、人际关系和谐、干群关系和谐以及社区和谐等。发展则要求社会工作者关注人的发展、专业发展与社会发展。人的发展强调社会工作者要关注服务对象的能力发展与提升,通过赋权增能提升服务对象的个人能力,不仅促使其摆脱困境,而且提高其解决问题的能力,从而促进人的发展。专业发展则要求社会工作者在服务实践过程中不断探索与总结新的知识、方法、理论与经验,不断提升专业服务能力,促进专业化发展。社会发展侧重于社会政策的改变与提升,通过人性的、有效的社会行政与管理,落实社会政策,实施有效的社会服务,从而在宏观层面解决各种社会问题,满足不同人群的需要。

(5)平等待人,注重参与。平等和参与是社会工作服务实践的基础,也是社会工作价值观的核心。社会工作实践建立在专业的工作关系的基础上,而专业关系形成于平等、合作、参与的关系之中。它要求社会工作者与服务对象之间是平等的地位,充分尊重服务对象的意愿与看法,主动询问服务对象对问题的看法,尽量减少主观判断和意见,更不宜站在“上帝视角”直接决定服务方案或改变服务对象的决定和价值观。平等也意味着两者的合作与共同协商,要求社会工作者注重服务对象的参与,与服务对象相互理解与合作,形成有效的工作关系,共同面对问题,共同寻找问题的解决途径与方法。这需要社会工作者与服务对象建立良好的沟通,尊重服务对象的个人意见和问题解决策略,以避免因个人主观判断和偏见造成对服务对象的二次伤害。另外,从宏观层面,社会工作者在参与社会福利政策与服务推行中,要尽可能地站在居民立场,与居民统一战线,多听取服务对象的真实想法和意见,从而提升社会政策的执行效果。

(6)道德与责任并举。社会工作既是一种专业服务实践,又是一种道德实践。社会工作者将扶贫济困、科学慈善、助人自助作为专业使命,本就是一种道德实践活动。回顾专业缘起,社会工作起源于宗教思想和人道主义思潮的社会援助与救助。因此,社会工作者要始终保持助人、救人、满足困难群体需要、解决实际问题的道德标准,践行扶贫济困、助人自助的专业使命。在此基础上,社会工作者要有责任意识,一是秉承对服务对象负责的态度,帮助服务对象解决实际问题,并改善自我的能力,提升他们自我生存和发展的潜能。二是帮助服务对象树立责任意识,逐步强化自我改变和自我发展的能动性,减少服务对象对外界的依赖,真正实现助人自助。

(7)个人潜能提升与社会发展相结合。社会工作目标模式从早期的救助和治疗模式转向治疗与预防相结合、救助与发展相结合的工作模式的思路,这意味着社会工作者不仅要解决服务对象的实际问题,而且要从发展的视角提升服务对象的潜能。通过提供必要的资源或服务,提升服务对象的信心和能力,实现赋权增能,从而在根本上摆脱困境。在此基础上,社会工作者也要关注改善服务对象的社会功能,促进社会融入。在关注服务对象个体问题的同时,社会工作也要致力于通过制度建设和政策变革推动社会进步,促进社会发展,从而实现社会平等和社会公正。事实上,微观层面的个人治疗与宏观层面的社会变革是社会工作方法的两个脉络,社会工作者在服务过程中要注重两条取向的结合,既要关注个人潜能的提升,又要关注社会发展,因为个人问题也往往是社会互动的结果。


二、社会工作价值观的运用

在实际运用中,社会工作价值观对社会工作者的指导和操作有重要影响。社会工作者在实践过程中应遵循社会工作专业实践的价值观标准和操作原则。

1.社会工作专业实践的价值观

2.社会工作价值观的操作原则

在实际运用中,社会工作价值观对社会工作者的基本信念和实践原则有重要影响。

(1)基本信念。