机构制度管理

社会工作实务(初级) • 2023-07-27 • 10+ 浏览


机构制度管理

 

1.机构的职位分类制度

1)职位分类的含义

所谓职位分类,就是将机构中常任人员的职位按照其工作种类和业务性质的不同纵向划分为职门1、职组和职系。再对各职系的职位按照其职权的范围、责任的轻重、工作的繁简难易,以及所要求的知识、技能和经验水平等进行横向的等级区分,划分为若干高低不等的职级,进而对每一职级做出准确的定义和描述,制定出"职级规范""职位说明书",以此作为机构工作人员管理的依据。凡同一职级的所有职位可以在考试、任用、考核、晋升、报酬等方面适用相同的管理标准和管理办法,这称为职位分类。按照职位分类的原则管理机构人员的制度就是职位分类制度。为方便大家理解职位分类的含义,下面介绍几个相关概念。

1)职系。根据工作的业务性质,把业务性质相同的所有职位划分为一个职系。

2)职组。工作性质相近的若干职系集合而成为职组。

3)职类。职类又称职门,由工作性质大致相近的若干职组构成。

4)职级。在同一职系中,按照工作责任的大小,业务的简繁难易程度和所需资格条件等,把职位划分为不同的职级。

5)职等。把不同的职系中,工作难易程度和责任大小相同的职位划分归类为同一等级,这些等级即职等。

职位分类制度是一种比较科学、规范化的人事管理制度,适用于政府系统的人事行政,对社会工作机构而言,无疑也应关注这种制度的优越性,并尽可能采用这种制度。

2)职位分类的作用

职位分类是为适应现代社会发展的需要,而首先在美国公务员管理体系中兴起的一种科学的人事管理方法和手段。19世纪末到 20世纪初期,随着科技的进步,经济活动的增加,社会分工日益精细,政府管理工作日趋复杂,机构膨胀,人员的数量迅速增加,在对人对事的管理方面提出了更高的管理要求。工作分析与评价制度应运而生,与此相近的职位分类制度也被引入美国人事行政管理之中,实践证明,职位分类制度在各部门的人事管理中起到了很大作用。

1)促进了人事行政观念的变革。职位分类以事为中心的职位观念,代替了以人为中心的品位观念,减少了人事行政中由于人为因素而导致的随意性,确保了行政活动的实效性和高效化。

2)健全行政体系。行政体系散漫,往往是由职责不明,上下级系统界限不清引起的。实行职位分类后,权职内容都明确地说明,职权完整、权力统一,各类机构的职能设置能得到合理调整。一方面消除机构臃肿、服务内容重复设置、服务范围界定不清、互相扯皮、推卸责任等现象,另一方面避免人力资源浪费,工作松懈等状况,使行政体系逐步完善、健全起来。

3)人事配合,适才适所。职位分类制度建立在对工作的分析基础上,因而对担任这一职位的人也就能根据工作需要选用。真正做到为事择人,考用合一,专才专用,适才适所,而不会造成高层次人才低聘,低层次人才高聘等现象。同时也使今后对员工的训练、进修更加趋向合理、科学。

4)考绩合理化。考绩是提高行政效率的有效方法之一,职位分类使考绩更为合理。在对每一职位进行周密的工作分析和评估后,将某一职位的工作要求体现在职能规范中,这样在考绩上可根据各职位的工作内容定标准,促使考绩合理、标准、可信。

5)实现同工同酬,按劳取酬。职位分类是按工作性质、工作轻重、责任大小等标准确定不同职位的工资额,凡属同一职等的机构工作人员就能得到同样的工资,由于职等排定是用科学的方法,通过周密分析确定的。因此,就能得到同工同酬,按劳取酬,促进机构工作人员积极性的提高。就社会服务这一领域而言,其工作性质的复杂性、技术要求的专业性、服务效率的社会性,决定了在这一领域从事政策设计、机构管理、专业服务的工作人员其工资待遇应高于社会平均水平,这既符合职位分类的原则,又能调动员工的积极性,如果一个社会工作机构的员工自己还须为生存发愁,就不可能有动力去为他人谋福利。因此,西方发达国家的社会福利服务领域内的专业人员,其工资薪酬通常较高,这是其所服务的行业性质、工作要求决定的。

6)健全退休制度。要根据不同职位所需体力及其他条件的差异,确定不同的退职、退休年龄,使退职、退休年龄更趋合理。同时,制度中应明确规定妥善安排退职、退休人员的生活的相关配套措施。这样,可以打消退职、退休适龄人员的顾虑,减少推行退休制度的阻力,从而保证社会工作机构由于不间断的人事更新而充满活力。

中国现行的人事行政管理水平,还不能达到职位分类制度所追求的人事管理的理想境界,而对社会服务领域来说,则更是如此。随着我国政府机构对人力资源管理科学化、制度化的需求不断提升,借鉴和吸收国外人事管理制度中所包含的科学性精髓,尤其是职位分类制度中的科学的技术手段和方法,建立起适合我国情况并能行之有效的员工职位分类制度,应当成为我国社会服务领域内的相关机构在人事管理制度建设方面的一个基本要求。

3)职位分类的方法

职位分类的具体做法就是以职位为基本点,按工作性质和业务种类的不同,从纵向划分为若干职组、职系;再按工作责任、难易程度和所需资格条件的不同,在横向上划分为若干职级、职系,使每一个职位都能纳入职位分类结构体系中。

职位分类的具体过程,一般都是由职位调查、职系区分、职位评价、编制职级规范和职位归纳等五个程序组成。

1)职位调查。即对机构现有的有关情况做详细的了解,并对有关资料加以全面收集的过程。职位调查的内容有工作性质、工作数量、工作时间、工作难易程度(包括所需创造力、工作的复杂性等)、工作责任轻重、工作职权范围、工作报酬、所需资格条件(学历、资历、熟练程度与技术高低等)以及所接受和所施行的监督与督导等。职位调查所依据的资料是各种法律法规,行政命令和条件中有关机构权限,部门权限、工作流程等方面的规定。职位调查所采用的方法是调查法、直接访谈法、实地观察和综合调查法等。

2)职系区分。即在职位调查的基础上,首先划分若干职类,也就是把工作性质大致相近的职位归为一个职类。职类是职位分类中最粗泛的区分,其次是把每一职类中的职位按照工作性质相近的标准划分为若干职组。再次是把每一职组中工作性质相同的职位再划分为若干职系。这样,就完成了职位的职系划分。一般来说,一个职系就是一种专门职业。划分职系的目的,在于从纵向将职位区分开来。

3)职位评价。即按照工作简繁难易,责任轻重大小,担任职务所需教育程度和技术的高低,对各职系的职位进行评价,划分为若干个等级的过程,这一过程包括两个步骤。一是职位定级,即将一群可以用相同的职称表明的职务、责任和权限相似的职位划分为一个职级。也就是说,将工作性质、工作繁简难易、责任轻重,以及这个条件充分相似的若干职位划分为一个职级,所有的职位都可以划入适当的职级。二是职位定等,即将工作性质不同但工作简繁难易、责任轻重即所需资格条件程序相当的各职级排列出等级。每个职系里面的职级数目是不一样的,有的多达十几个,有的少到只有两三个。但由于职业的复杂程度不同,都可以分别找到对应的关系归入到相应的职等,以进行相互间的比较。职级越高,职等则越高,职位评价的关键是把职位的全部内容尽可能地量化表述出来。然后进行比较,进而划分出职级和职等,常用的职位评价方法有排列法、因素比较法、评分法。

4)编制职级的规范。职级规范也称职位说明或职级说明书,是用文字将分析和评价的结果作为标准化定量化的说明。其内容包括职位名称、职级编号、职级特征(对该职位工作性质、责任待遇、所属等级的概述)、工作举例、所需资格条件与专门技能(如学历、经历、经验、能力、技术、性格、身体状况等)以及其他一些事项等。

5)职位归纳。即将每一现有职位的工作性质、内容、资格条件等,与职级规范上的内容相比较,将其归入适当的职类、职系、职级与职等,并以法规形式将此规定下来,对员工实行科学的管理。

2.机构的人事激励制度

1)激励机制的含义

激励就是激发行政人员的主观能动性,使行政人员产生内在的动力,使其朝向机构所期望的目标前进。许多管理学家提出了种种激励理论,如双因素理论、需要理论、期望理论、公平理论、工作内容丰富化理论。这些理论不仅在现代企业管理中得到了广泛应用,而且在现代政府人事行政中也得到了一定的关注和应用。社会工作机构的人事行政中也需要应用激励理论去满足员工不同层次的需求,激发员工的工作动机和工作热情,确保机构的服务品质,促进机构自身的成长和发展。社会工作行政机构对其工作人员实行的绩效考核制度、薪酬制度等,就是对激励理论的一种应用。这些制度的综合运用,共同构成了现代人事行政激励的主要机制。

2)社会工作人员的绩效考核

社会工作人员的绩效考核是指按照一定的标准,采用科学的方法,检查和评定员工对职位所规定职责的履行程度,以确定其工作成绩的一种管理方法。绩效考核是人力资源管理的重要环节和核心内容,绩效考核是衡量、评价、影响员工工作表现的系统,通过它可以揭示职工对社会工作机构的贡献或不足,还可以在整体上为人力资源管理提供决定性的资料。

社会工作绩效考核的办法主要有比较方法、绝对方法和成效量度法,下面分别介绍这三种方法。

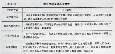
1)比较法。比较法包括排列法和强迫分配法。排列法是按员工整体工作表现,包括工作态度、工作技术、工作成效、人格特质等,按优劣依次排列。排列的形式有多种(见表3—3)。强迫性分配法较适用于人数较多的单位及机构,由于人数较多,其工作表现大多呈现常态式的分布,行政人员可按一定的百分比,如最好的及最差的各占15%,中上及中下的各占20%,中等占30%。然后将员工按某些标准或整体表现依次排列,按比例将其编入五个等级中。

2)绝对方法。绝对方法的特点是,不以员工作为比较对象,而是针对每个员工的实际表现与标准或期望的距离作评估,故称为绝对法。由于岗位的差异,其评估内容也会有所不同。这种评估方法符合个别化原则。绝对方法包括以下几种

短报告。这种方法是考核者为员工的绩效和行为表现写简短的评语。其优点在于自由度比较大,能对员工的表现作充分的说明,适用于评论一些难于量化的内容。缺点在于缺乏具体的指数测量,难免流于表面化及主观化的倾向。

 

 

图片


 

检查列表。这种方法是依据工作分析及要求,将每一职位所要求的行为表现、必备人格特质、态度等一一列在表格上。考核者对每个项目逐一审查,若有,则答是。如无则答否。这个方法的好处是把对员工的期望及工作要求,用极具体的行为表现或人格特质表达出来,一方面可使员工清楚了解工作的要求,另一方面也有助于客观、全面地进行考核。将各项得到""的项目加起来,便是某个员工的整体考核分数。此方法的缺点在于若员工人数众多,且工作呈现多元化时,统计工作则比较困难。此外有些行为表现,如对机构的归属感,与同事的人际关系等,很难用""""来做绝对的回答,因而也会影响考核的准确性。

比重检查列表。这种方法与检查列表相似。唯一的分别是因各项检查项目的重要性而赋予不同分数比重。

特殊事件法。这种方法是把员工在日常工作中导致成功或失败的特殊或重要事件记录下来,作为员工工作表现的证明。这种方法的优点是把真实资料记录在案,评估时较具客观性和说服力。同时,也可作为员工培训及人力资源发展的参考资料。缺点在于对关键事件的界定,即何为特殊事件,何时需要加以记录,没有一个明确的标准,全凭机构主管自身的判断,难以保证重要资料能无一遗漏地记录下来。

图表尺度法。这是最常用的考核方法。考核者用等级的量度法考核员工在各项工作中的表现,用优、良、中、可、差五级或相类似的评语或数字等排列于量表上,考核者只需在每个项目上视员工的表现选取相应的级别。这种方法的优点是对员工的各项要求能较详细地列出,使员工更清楚地了解机构主管对工作的期望,同时也使考核更全面、客观。缺点是一旦考核者存有偏见,对考核标准的把握易造成松紧不一致的情况。

行为排列等级方法。这种方法是机构考核者首先为每一职位的工作表现从最理想的到最不理想的,从上至下分为不同等级,并给予不同的价值。这种方法的优点在于把工作要求行为化,侧重根据较客观的行为指标来考核员工的表现及服务目标是否实现。缺点是设计一个完整的评估表非常困难,有些工作要求很难行为化。

3)成效量度法。这种方法有别于比较和绝对方法,只注重测量员工实际完成工作目标的程度,也就是说只注重对结果的测量,而不太在意工作过程中的表现。社会工作机构常用目标管理法、结果管理法进行考核

① 目标管理法。这种方法是指机构主管与员工共同商讨其工作职责、范围、确定具体工作目标及工作计划,然后不断检查员工的工作绩效与目标之间的差距,并随情况的改变而作适当的修改。这个方法的优点是增进机构主管与下属之间的沟通,避免不必要的误会。同时,因为目标明确,员工工作有方向、有动力,有利于机构目标的实现。缺点在于过分注重目标的实现,从而忽略量度实现目标的手段或行为是否合乎要求。此外有些员工虽然尽了最大努力但仍然不能完成工作目标,其中的责任也不完全应由员工个人来承担,这种考核方法可能会给完不成任务的员工带来诸多不满和紧张。

② 结果管理法。结果管理法和目标管理法大致相似,稍有区别的是,结果管理法更强调员工的职责范围,所要完成的工作指标,以及工作绩效标准的量化测量

总之,社会工作机构的管理者为了实现机构的服务目标,必须对员工的工作绩效给予经常、全面、客观的评估和考核,以保证员工完成工作任务、改善工作绩效、增进工作的积极性及员工发展的潜力。然而,由于社会工作对象的复杂性,社会工作过程的持久性,考核方法本身的缺陷,机构规模和组织管理水平等诸多因素,都会对评估和考核的准确性产生影响。因此,要使考核制度在人事管理中真正起到激励的作用,必须认真研究,努力建立一套更公平、客观及全面的考核制度。