异步电动机电路3

异步电动机电路3

电工作业 • 2018-06-01 • 400+ 浏览

一、星(Y)-三角(△)减压启动

1. 接触器控制Y-△减压启动

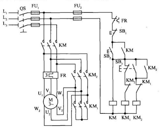
111为按钮和接触器控制Y-△减压启动电路,原理如下。

QQ截图20180601145355.jpg 

111 接触器控制Y-△减压启动

电动机Y连接减压启动:

QQ截图20180601145410.jpg                                                                                                                                             

电动机△连接全压运行:

QQ截图20180601145424.jpg 

2. 时间继电器自动控制Y-△减压启动

时间继电器自动控制Y-△减压启动控制电路如图1-12所示。

QQ截图20180601145444.jpg 

1-12 时间断路器控制Y-△减压启动控制电路

动作原理如下:

合上电源开关QS

QQ截图20180601145501.jpg 

二、电动机电磁抱闸制动控制电路

电磁抱闸制动的控制电路与抱闸原理如图1-13所示。当按下按钮SB1,接触器KM线圈获电动作,给电动机通电。电磁抱闸的线圈ZT也通电,铁芯吸引街铁而闭合,同时街铁克服弹簧拉力,使制动杠杆向上移动,让制动器的闸瓦与闸轮松开,电动机正常工作。按下停止按钮SB2之后,接触器KM线圈断电释放,电动机的电源被切断,电磁抱闸的线圈也断电,街铁释放,在弹簧拉力的作用下使闸瓦紧紧抱住闸轮,电动机就迅速被制动停转。

QQ截图20180601145524.jpg 

1-13 电磁抱闸制动控制电路

这种制动在起重机械上应用很广。当重物吊到一定高处,电路突然发生故障断电时,电动机断电,电磁抱闸线圈也断电,而闸瓦立即抱住闸轮,使电动机迅速制动停转,从而可防止重物掉下。另外,也可以利用这一点使重物停留在空中某个位置上。

三、有变压器全波整流能耗制动电路

如图1-14所示,当按下起动按钮SB1时,线圈KM1通电,主触点和常开辅助触点闭合,电动机启动。当接触器KM1动作后,时间继电器KT通电,其常开延时分断触点KT瞬时接通,但由于常闭辅助触点KM1已分断,故KM2不能得电动作。而当需要停机时,按下停止按钮SB2,于是KM1断电,常开触点断开,KT断电,常闭辅助触点KM1接通,使线圈KM2通电,常开触点KM2闭合,定子绕组通入直流电,使其制动。

QQ截图20180601145544.jpg 

1-14 有变压器全波整流能耗制动电路

当延时时间到后,时间继电器延时分断触点断开,使线圈KM2断电,切断直流电流,制动结束。

 

异步电动机电路1

异步电动机电路2