寻解视角及其在社会工作中的应用

社会工作者实务(中级) • 2024-03-13 • 100+ 浏览


社会工作理论及其应用


寻解视角及其在社会工作中的应用


寻解治疗是一种关于人是什么、治疗是什么和改变如何出现的思考方式。它起源于20世纪70年代后期的短期家庭治疗,是社会建构主义视角下的另一个重要的社会工作实践理论。寻解治疗颠覆了以往的社会工作实践模式,它不再关注问题本身,而是关注问题的解决方法。同时因聚焦于解决办法,寻解治疗往往采取短期的干预,这也成为寻解治疗流行的一个重要原因。


一、寻解视角的主要观点

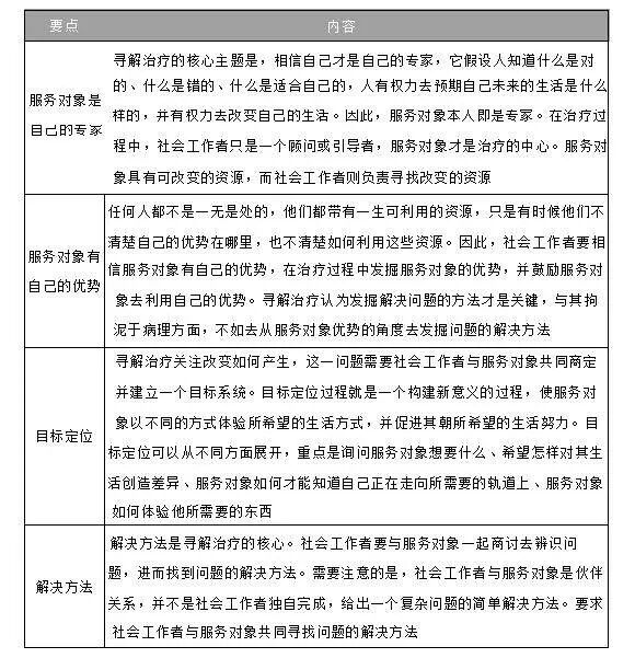
虽然寻解治疗扎根于传统社会工作价值,但它并不将矛头指向问题本身,而是转型优势和责任。寻解治疗受惠于系统理论、认知理论、沟通理论、精要理论、危机理论和社会建构主义。最直接推动寻解治疗的是短期家庭治疗中心。短期家庭治疗中心的研究者发现,人们在第一次面谈前和形成治疗合约后都有很多变化。因此,他们认为问题和干预之间并不必要建立联系,这对寻解治疗具有革命性意义。这样,寻解治疗摆脱了问题取向,解构了症状,不再干预所谓的问题,而是考虑短期干预的解决方法。寻解治疗区别于问题或病态为本的实践模式,以下几点是寻解治疗的核心假设,构成了它独特的理论基础。

078表.jpg

二、寻解视角在社会工作中的应用了解

Walter和Peller提出寻解治疗关注问题一般包含以下四个阶段

1.了解服务对象需要什么,而不管他们不需要什么

根据寻解治疗的观点,寻找问题的解决方法是治疗的关键,实现这一目标需要社会工作者了解服务对象的需求。通过溯源问题和需求,辨识和寻找问题的解决方法。更直接地讲,寻解治疗就是目标导向的短期治疗,寻找服务对象的需求,探索治疗的目标是社会工作者首要关注的问题。需要注意的是,社会工作者不用关注服务对象不需要什么。这与以往的社会工作实践模式聚焦于服务对象的过往经历、社会处境及心理结构不同,寻解治疗更加直接有效地关注问题的解决方法,而不需要了解其过往经历及社会环境。因而,寻解治疗只需根据服务对象的需求探索解决方法。

2.不要寻求问题的病理学基础,不要试图给服务对象一个标签,从而贬低他寻解治疗颠覆了传统社会工作实践的问题导向。以往社会工作实践将服务对象视为一个“病人”,社会工作者需要诊断服务对象的症状、问题及过往经历与社会互动,通过全面了解和评估服务对象的生命历程去寻找一个解决方法。而寻解治疗则将视角从问题本身转移到问题的解决方法上来。它并不是将服务对象视为一个“病人”,而是一个有能力、有优势的自己的专家。社会工作者应相信服务对象自身潜藏着无数的可利用资源,他们有能力解决自己的问题,并能够自己找到解决问题的方法。这一思路要求社会工作者转变思维,避免给服务对象贴标签,而更多的是鼓励和引导服务对象寻找解决问题的方法。

3.如果服务对象正在从事的工作是无效的,那么应该鼓励他们尝试替代性的做法本质上,寻解治疗就是与服务对象一起找寻问题的解决方法。如果服务对象正在从事的工作是无效的,那么应该尝试另外的方法。社会工作者首先应评估当前工作或方法的有效性。O’Connell提出了寻解聚焦的提问方式,在评估工作的有效性时,社会工作者可以询问“你怎么知道干预是有益的?”“我们是否澄清了你需要回应的核心议题?”通过这样的提问,社会工作者去鼓励服务对象反思当前工作的有效性。如果服务对象意识到当前工作是无效的,那么社会工作者应积极帮助他们寻找有益的方法,并尝试采用替代性方法,比如,“你能找到问题的例外情形吗?”“你怎样才能更好地利用你的技能和潜质?”

4.每次治疗都看成最后一次和仅有的一次,尽量使治疗简短寻解治疗直接发展于短期家庭治疗中心,短期干预是其独有特点,也是一种潮流。寻解治疗延续了短期干预的理念,往往采用短期干预的策略。而对于这种短期干预,社会工作者应重视每一次治疗。在治疗中,高效寻找和辨识问题,并积极寻找问题的解决方法,从而鼓励服务对象采用商讨的解决方法。