​社会工作的价值观与专业伦理

社会工作者实务(中级) • 2024-03-13 • 40+ 浏览


社会工作的价值观与专业伦理


社会工作专业伦理


一、社会工作专业伦理的内容

社会工作专业伦理就是以社会工作者的职业操守为准的一套规则与标准。1997年,美国的《社会工作百科全书》对社会工作伦理的定义为“社会工作依据其哲学信念与价值取向,发展而成的一套伦理实践原则,以作为引导和限制助人活动或行为的依据”。作为一套有关社会工作专业人员的行为规范或约束,社会工作价值观所形成的职业伦理实际上是有关工作步骤的一套标准和规则,从而指引社会工作者的服务活动。

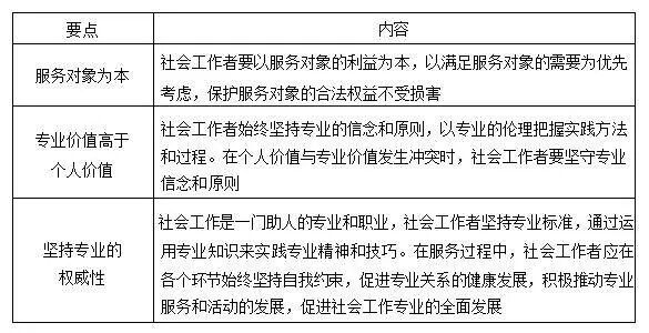
1.社会工作专业伦理的基本原则

社会工作专业伦理主要强调以下三方面的基本原则:

041表.jpg

知识加油站

社会工作专业伦理原则为社会工作者的服务实践提供了一套行动指南,使他们能够将社会工作的价值观运用到专业服务实践当中。由于社会工作引自西方国家.国际社会已对社会工作专业伦理进行了深入讨论,其中最具代表性的是国际社会工

作者联图(IPSW)和国际社会工作教育协会(IASSW)提出的专业伦理守则,主要包括以下几个方面:

(1)维护人权与尊严。社会工作建立在尊重个人内在价值、尊严及由此而衍生的权利的基础之上。社会工作者须维护和保障每个人的权利和尊严,保护个人在身体、心理、精神和情绪上的健全和福社。具体而言,社会工作者应从四个方面维护个人的尊严和权利;

①莲重自决的权利。社会工作须尊重和促进每个人作出的选择和决定,只要他四的选择和决定不会危及其他人的权利和合理的利益。同时社会工作者应该抛开个人的价值偏见和生活取向,不应过度干预或强加自己的决定和建议,即便决定和建议有利于服务对象。

2提倡参与的权利。社会工作者应鼓励服务对象参与服务过程,使其能够在解决个人问题的计程中有所增权,提升自已的能力。

③整体看体每个人社会工作者在解决服务对象问题的过程中须关注其个人。家庭、社区、社会乃至自然环境系统,从整体视角出发,分析其问题产生的原因并提供解决措施,正视服务对象的方方面面,理解和分析整体系统。

④辨识和增强能力,社会工作应从优势视角出发分析个人、群体和社区方面的法力.从而实现赋权增能。

(2)坚守社会正义社会正义是社会工作价值观的重要内容,无论是从整体层面还是从个人服各层面,社会工作者都应该坚守、维护和推动社会公义。具体可从以下几个方面坚守社会正义:

①擦现清液的歧视。社分二工作者应挑战和消除对服务对象及个人的消极歧视。防视的内容包括个人能力,性》值值理金、政治取向、宗教信仰等。同时,社会工作者应采用非批判的本度和理个接纳服务对象

②认识多元性。人是具有多元性特征的个体,社会工作者应认识、尊重和理解人服各对架的多元性者声个家庭、社区和社会系统的多元性、复杂性和差异性。

四面家体认识个人所处的社会环酒

第二章社会工作的价值观与专业伦理

③公平分配资源。资源分配平等是社会平等和社会公正的重要方面,也是社会工作价值观的重要体现。社会工作者应保证其所掌握的资源能够公平地根据需要而分配。

④挑战不公平的政策与措施。当资源分配不均和政策压迫时,社会工作者有责任向政策制定者提出建议和措施,以在宏观层面解决社会不公。

⑤团结一致。社会工作者应努力促进社会和谐,去营造一个包容的社会,并去挑战社会环境中的社会排斥、标签化和压迫。为此,社会工作者须团结一致,建立统一的社会信念去挑战压迫的社会环境,从而构建和谐社会。

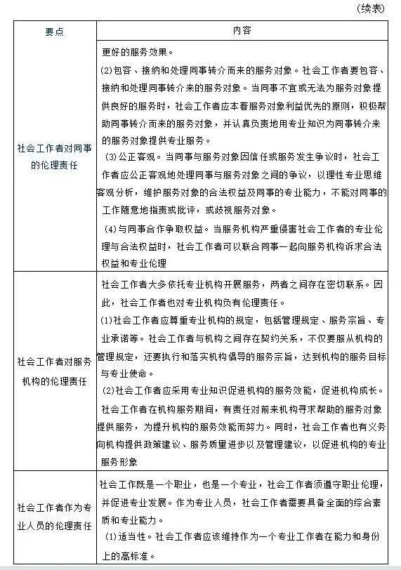
2.社会工作专业伦理的内容

在国际上,社会工作界已对社会工作伦理守则的基本内容进行了深入讨论,并形成了一致的共识。但是,由于文化、社会、政治和经济因素的差异,各个国家的社会工作伦理的基本内容也有其不同之处。总体来看,社会工作专业伦理的基本内容主要包括以下几个方面:


043表.jpg

044表续.jpg

045续.jpg


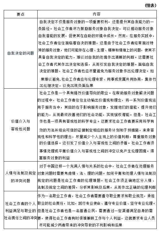
二、社会工作中的伦理难题及处理

1.社会工作中的伦理难题

在社会工作实践过程中,社会工作者会遇到一系列复杂的关系问题,比如,社会工作者与服务对象、同事、机构等之间的复杂关系,这些错综复杂的关系可能会引起矛盾和冲突,从而诱发社会工作的伦理困境或伦理难题。在服务实践中,社会工作面临的伦理难题主要有以下几个方面:


045表.jpg

046续.jpg


2.社会工作中伦理难题的处理

前文提及了社会工作实践中的伦理难题,对于社会工作如何处理这些难题使得社会工作者陷入两难境地。勒温伯格和杜格夫于1992年提出的伦理原则循序表为社会工作者处理这些伦理难题提供了行动指南。

(1)保护生命原则。在社会工作实践中,保护服务对象或其他人的生命原则优先于其他所有伦理原则和义务。这一原则要求,当服务对象或其他人面临生命安全时,社会工作者可以违背隐私保密原则向第三方利益相关者透露信息;将有限的资源优先分配给更需要的人;防止人身安全伤害和公共安全优先于公共财产权益。

(2)差别平等原则。促进公正平等是社会工作的重要内容,所以社会工作者应致力于促进所有人机会平等。这要求社会工作者在面对不同服务对象时须平等对待,不因服务对象的年龄、性别、价值观、政治倾向和宗教信仰而有所歧视。有同等的权利须平等对待,但也要注意服务对象的差异,在助人过程中注意把握平等待人和个别化服务的平衡。

(3)自由自主原则。社会工作者应遵循服务对象自决的权利。具体表现在:充分调动服务对象在服务实践中的积极性、主动性和能动性;鼓励服务对象表达针对其问题不同的意见和建议;充分尊重和倾听服务对象的意见和声音;尊重服务对象在服务过程中的选择和决定。通过尊重和鼓励服务对象的意见和决定,帮助服务对象提升自己的表达能力和决断能力,发掘自身潜能,从而提高改变困境的能力。

(4)最小伤害原则。在服务实践中,社会工作应保护服务对象的利益不受伤害。如果在特殊情形下迫不得已要强制伤害的话,社会工作者应遵循最小伤害原则,应尽最大努力去减少或预防服务对象可能受到的心理、生理、精神和情绪方面的伤害,实现服务对象利益最大化。这要求社会工作者一定要把握并维护好服务对象的基本权益的尺度,将对服务对象的伤害最小化。

(5)生命品质原则。社会工作者不仅要着眼于服务对象实际问题的解决,而且要放眼未来,提升服务对象的能力,挖掘服务对象的自我潜能,积极寻求生活品质的提升及进一步的发展空间,从而增进服务对象的福祉。

(6)隐私保密原则。保密原则是社会工作专业伦理的重要内容。这是社会工作者与服务对象之间的一种信任关系。在保护生命安全的基础上,社会工作者需要保护服务对象的隐私不受侵犯,不轻易向其他人透露服务对象的隐私。但是,在特殊情形下,社会工作者可以适当的有限度提供服务对象的信息。

(7)真诚原则。真诚是建立信任关系的基础。社会工作者在服务实践中要坦诚相待,坚持以人为本的原则,提供专业有效的服务。这是对社会工作者的高标准要求。要求社会工作者尊重服务对象、适当袒露心声、分享生命故事与人生经验,通过真诚的沟通建立相互信任的关系,切不可欺骗服务对象。


章节自测


第一题(论述题)

论述中国传统文化和社会福利思想对社会工作价值观的影响。


参考答案

社会工作价值观的形成既是历史的产物,也是时代变迁的结果。它一方面反映了传统文化对专业实践和理念的影响,另一方面也反映了福利制度的演变对专业伦理的重塑。社会工作引入中国后,社会工作价值观也在被重塑和本土化,受到了中国传统文化和社会福利思想的影响。

(1)中国传统文化对社会工作价值观的影响。中国的传统文化深受儒、释、道思想的影响,对“自我”“关系”及“权利”的看法与西方有明显的差异。在中国社会,个人与外部世界的关系不仅受到个人地位及身份的影响,也受到权力关系中集体与个人利益关系的左右。中国的传统文化里蕴含着深刻的福利思想,这在古代早期的典籍中就有详细的记载,比如《周礼》中提出的很多思想就涉及爱幼、养老、济贫、救灾、医疗、安福六个方面,而《大同篇》更是绘制了一幅理想社会的蓝图。儒家传统强调政治秩序和社会稳定,提出要注重“仁爱”。而道家提出“无为而治”的观念,它主张顺应自然,并宣扬人应尊重生命,主张个性自由。在民间流传很广泛的佛教则一贯强调“慈善、博爱、众生平等”。

(2)中国社会福利思想和制度对社会工作价值观的影响是十分明显的。中国历史上的民间慈善实践强调互助仁慈,推崇尊老爱幼、扶贫济困。尤其是以家庭为依赖机制的互助模式成为人们需求得以满足、困难得以化解的最可靠制度。除了以家庭为核心的系统外,历代统治者为了维持社会秩序,稳定天下,都不同程度地强调推行仁政的重要性,各朝代都会在特定情形下(如发生重大天灾人祸时)为民众提供有限的救济。而民间也通过各种方式(主要是通过亲友、邻里、同乡等渠道)来救济穷人。

新中国成立后,社会主义计划经济体制和社会福利制度对人们的生活和观念产生了深刻影响。城乡二元结构也形成了分割的、有差异的社会保障体制,确保了社会稳定。改革开放以后,尤其是进入21世纪以来,中国政府加快了社会保障体制和社会管理体制的改革进程,提出了经济与社会协调发展的科学发展观。尤其是最近几年,政府积极推进“以人为本”的行政管理和公共服务体制的改革强调关注民生、执政为民,实施了一系列社会政策,在社会救助、教育、医疗、养老等领域进行了积极的政策干预,努力推进和谐社会的建设进程。新时期的社会福利体制改革和社会政策实施有力地推动了社会工作专业的发展,也奠定了社会工作实践的基本价值观。


第二题(案例题)

小赵是一名高三学生,即将面临高考,但由于近期学习压力过大,出现了焦虑、厌学、甚至自杀倾向,初步被诊断为抑郁症。其母亲王女士发现这一情况后,向社会工作者求助,并要求社会工作者保密,以让小赵顺利完成高考。而小赵本人则六神无主,一边觉得高考是人生大事不愿放弃,一边又厌学自暴自弃,不想读书。

问题:

根据社会工作伦理的相关知识,社会工作者应如何处理,并说明这样做的理由。


参考答案

根据社会工作伦理,社会工作者应遵循保护生命原则、自决原则和保密原则。

(1)如果小赵出现严重的自杀倾向和自杀行为,社会工作者首先需要做的是保护其生命安全,要及时向家长、老师和机构报告。理由:保护服务对象或其他人的生命原则优先于其他所有伦理原则和义务。

(2)社会工作者应深入了解相关情况,并与小赵沟通,鼓励小赵作出决定,但是当小赵因抑郁症不具备自我决定的条件时,应与专家、同事或其亲属共同商定以作出选择。理由:社会工作伦理遵循自我决定原则。社会工作者应尽力鼓励服务对象自我决定,目的是发挥服务对象的潜能,使服务对象在自助中成长和变化。如果服务对象由于自身原因不具备自我决定的能力,难以对自我的处境作出清晰的判断,这需要社会工作者代其作出决定和选择,但会引发自我决定的难题。面临自我决定的难题,社会工作者也应尽量避免为服务对象作出伦理决定。如果难以避免,社会工作者应与伦理专家、同事或亲属共同协商,集体作出伦理决定,以免出现负面后果。

(3)保密原则是社会工作专业伦理的重要内容,是社会工作者与服务对象之间的一种信任关系。针对王女士提出的保密问题,社会工作者较为妥当的做法是和小赵进行深入沟通,如果抑郁症情况过于严重,威胁生命时,要及时向所在相关部门报告,并告知小赵的家长和老师。理由:在保护生命安全的基础上,社会工作者需要保护服务对象的隐私不受侵犯,不轻易向其他人透露服务对象的隐私。