编写分级养老护理员培训教案

高级 • 2023-07-26 • 10+ 浏览


编写分级养老护理员培训教案

 

一、分级养老护理员培训概述

1.分级培训教案编写的指导思想

1)领会培训教案编写目的

编写教案的目的是实施教师培养护理员的实践思想,它要体现教学活动的整体功能,增长护理员的知识,发展护理员的能力和形成护理员正确的情感、态度、价值观。培训教案是通过教师预先设计好的措施、以激发护理员学习的动机,使护理员主动地进行思维,从而很好地领会知识。

2)强化教案编写是授课的最重要条件和保证

第一,教案是对教学内容的补充、丰富和完善。第二,教案是教师教学思路和方法的再现。第三,教案是教师教学活动最重要的工具和质量保证。

3)把握教案编写是教师提高自身素质的重要途径

第一,教案编写是教师提高自身知识水平的重要手段。第二,教案编写也是教师提高科研能力的重要形式。

4)注重教案的质量是考核教师的基本依据。

教案设计的质量如何,往往是一节课成败的关键。教案的质量不仅体现着教师的能力和水平,而且反映着教师的工作责任心和工作态度,反映着教师的教学观和学生观。凡是认真负责的教师都会认真编写教案,水平高的教师,会编出高质量的教案。

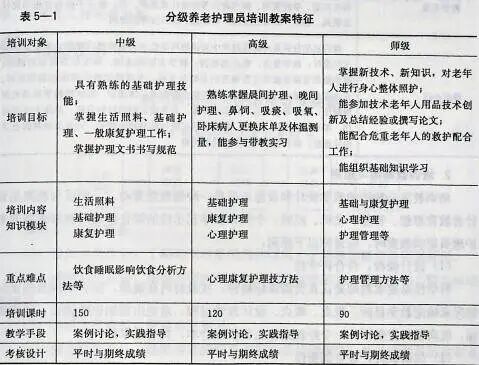
2.分级养老护理员培训教案的特征

识别不同级别培训教案的目标、培训内容重点和难点,结合不同培训对象的工作年限、经历实践及受教育培训情况,见表5—1。

 

图片


二、分级养老护理员的培训原则及要求

1.熟悉培训教案的类型及框架

培训教案分为简单教案与详细教案教案形式又分为卡片式教案、表格式教案、叙述式教案。教案内容及框架见表5—2。

 

图片

2.培训教案编写原则

培训教案是教师的教学设计和设想,也是一种创造性劳动。一份优秀教案是设计者教育思想、智慧、动机、经验、个性和教学艺术性的综合体现。教师编写养老护理员培训教案时,应遵循以下原则

1)设计课程,符合科学性

科学性是要求教师要认真贯彻课标精神,按教材内在规律,结合护理员的实际情况来确定教学目标、重点、难点。设计教学过程,避免出现知识性错误,脱离课标,脱离教材完整性。一个好教案首先要依标合本,具有科学性。

2)钻研教材,符合创新性

教材是静态的,不可随意更改。但教学方法是活的,课怎么进行主要体现教师的智慧和才干,尽管备课时要去学习大量的参考材料,充分利用教学资源,听取名家的指点,吸取同行经验,但课程总还要自己亲自完成,这就决定了教案要自己来写。教师备课也应该经历一个相似的过程。从课本内容变成胸中有案,再落到纸上,形成书面教案,继而到课堂实际讲授,关键在于教师要能在自己钻研教材的基础上,广泛地吸纳多种教学参考资料,向有经验的老师请教。而不是照搬照抄,要汲取精华,对他人的经验要经过消化、吸收,独立思考,然后结合个人教学体会,巧妙构思,精心安排,从而写出优秀的教案。

3)内容结构,符合可操作性

教师在写教案时,一定从实际出发,要充分考虑从实际需要出发,要考虑教案的可行性和可操作性。要简繁得当。

4)因地制宜,符合可操作性

教学面对的是一定实践能力的养老护理员,每个人的实践及思维能力不同,对问题的理解程度不同,常常会提出不同的问题和看法,教师又不可能事先都估计到。教师在备课时,应充分估计护理员在学习时可能提出的问题,确定好重点、难点、疑点和关键。护理员能在什么地方出现问题,大都会出现什么问题,怎样引导,要考虑几种教学方案。

 

技能要求

 

编写分级养老护理员培训教案


 ◆技能操作步骤与流程◆

 

图片



步骤1  工作准备

1)培训人员准备了解培训对象的具体情况了解参加培训的师资情况。

2)培训环境准备根据培训内容选择适用的教学用具,根据培训人数选择培训场地。

3)学习人员准备课前必要预习。

4)相关资料准备熟悉养老护理员国家职业技能标准养老护理员国家职业资格培训教程及大纲准备适当选择相关资料。

步骤2  评估不同级别养老护理员的培训需求

依据国家关于养老护理员鉴定标准及教程要求,评估区分不同级别养老护理员能力培训目标。如中级养老护理员在初级阶段已完成以生活照料为主体内容的培训,因此,在中级阶段的培训重点应加强基础护理能力的规范化培训及康复技能的培训。高级养老护理员应在中级阶段培训基础上加强心理护理能力等方面的培训,及急救救护应对处理能力的培训、护理计划制订能力等方面的培训。养老护理员技师在完成高级阶段能力培训的基础上,增加护理管理能力等方面的培训,增加技术创新及科研能力的培训。

步骤3  设计培训内容及主题框架

培训内容主题框架应包括培训内容及目标、培训课时、培训重点与难点、培训方法等。如对技师养老护理员技术创新及科研能力的培养,应重点突出如何通过实践,开展技术创新;难点是如何提神论文撰写能力。

步骤4  选择适宜的培训方法

课程开始开场以典型案例思考导入培训,如老年人热水袋烫伤的原因分析。重点内容设计以情景案例引人讨论,如高龄痴呆老年人的热水袋应用。课程难点可用图示和对比方法。

步骤5  论证完善教案

对教案的内容形式把关,主要选择有关人员进行评审,设计的内容上是否合理,有无遗漏,形式是否合理,考核方法是否可行,学时分配是否恰当等,根据有关专家的建议进行不断完善。

 

注意事项

1.编写培训教案过程中,需求评估应避免形式化。

2.编写培训教案过程中,培训框架设计应突出各级培训重点。

3.编写培训教案过程中,课程讨论方法选择要适宜。

4.编写培训教案过程中,需要考虑不同层次养老护理员的需求。

5.教案内容形式要符合教案的格式。

 

相关链接


图片

图片