安全阀的使用操作及故障处理
安全阀的使用操作及故障处理
一、任务分析
介绍安全阀作用、结构和特点,使司炉人员能够正确操作和使用安全阀。
二、相关专业知识
(一)安全阀的作用
安全阀是一种自动泄压报警装置,它是锅炉设备中的重要的三大安全附件之一。当锅炉压力超时允许压力时,安全阀自动开启,排汽降压,同时报警当压力降到允许值后,安全阀又能自行关闭,使锅炉在允许的压力范围内继续运行。
(二)安全阀的分类与结构
锅炉上通常装设的安全阀有杠杆式安全阀、弹簧式安全阀和静重式安全阀。
1.杠杆式安全阀
杠杆式安全阀主要由阀体、阀座、阀芯、阀杆、杠杆、重锤等组成,结构如图4-1所示。这种安全阀的开启压力是靠加减重锤的重量和调节重锤与支点间的距离来控制的。
杠杆式安全阀结构简单,调整方便,动作灵活,工作可靠。但重锤比较笨重,单只安全阀的排汽能力受到限制,对安装的要求也比较严格。
2.弹簧式安全阀
弹簧式安全阀主要由阀座、阀芯、阀杆、弹簧、调整螺钉、手柄等组成,结构如图4-2所示。它是利用蒸汽压力和弹簧压力之间的压差变化,来控制阀门的开启和关闭。开启压力的大小,可由调整螺钉调整。手柄可用来进行手动排汽。弹簧式安全阀结构紧凑,调整方便,灵敏度高,是目前锅炉上应用得最为广泛的安全阀。
3.静重式安全阀
静重式安全阀是以重锤的重力直接压在阀芯上。它体积庞大、过于笨重。静重式安全阀主要用于蒸汽压力等于或小于0.1MPa的锅炉上。
三、任务实施
(一)对安全阀的安全技术要求
1.安全阀的选用
1)每台锅炉至少应装设两个安全阀(不包括省煤器安全阀)。符合下列规定之一的,可装一个安全阀
①额定蒸发量小于或等于0.5t/h的锅炉。
②额定蒸发量小于4t/h且装有可靠的超压联锁保护装置的锅炉。
③热功率小于或等于1.4MW的锅炉。
可分式省煤器出口处、蒸汽过热器出口处,都必须装设安全阀。
额定蒸汽压力小于0.1MPa的锅炉可采用静重式安全阀或水封式安全装置。
2)对于额定蒸汽压力小于或等于3.8MPa的锅炉,安全阀的流道直径不应小于25mm;对于额定蒸汽压力大于3.8MPa的锅炉,安全阀的流道直径不应小于20mm;热水锅炉安全阀的流道直径不应小于25mm。
3)安全阀的总排汽量,必须大于锅炉额定蒸发量,并且在锅筒和过热器上所有安全阀开启后,锅筒内蒸汽压力不得超过设计压力的1.1倍。
过热器安全阀的排汽量应保证在该排汽量下过热器有足够的冷却,不致被烧坏。
2.安全阀的安装
1)安全阀应铅直安装,并尽可能装在锅筒(锅壳)、集箱的最高位置。在安全阀和锅筒之间或安全阀和集箱之间,不得装有取用蒸汽的出汽管(取用热水的出水管)和阀门。
2)如果几个安全阀共同装设在一根与锅筒(锅壳)直接相连的短管上,短管的流通截面积应该不小于所用安全阀流通截面积之和。
3)安全阀必须有下列装置
①弹簧式安全阀要有提升手把和防止随便拧动调整螺钉的装置。
②杠杆式安全阀要有防止重锤自行移动的装置和限制杠杆越出的导架。
4)安全阀一般应装设排汽管,排汽管应直通安全地点,并有足够的流通面积,保证排汽畅通,同时排汽管应予以固定。
安全阀排汽管底部应装有接到安全地点的疏水管。在排汽管和疏水管上都不允许装设阀门。省煤器上的安全阀应装排水管并通至安全地点,在排水管上不允许装设阀门,并有足够的流通面积和防冻措施。
3.安全阀的运行检查与维护
1)安全阀的选型是否正确。
2)检查校验是否过期。对于新安装的锅炉及检修后的安全阀,都应校验安全阀的始启压力和回座压力在用锅炉的安全阀每年至少应校验一次。安全阀经校验后,应加锁或铅封,并将校验结果记入锅炉技术档案。
3)要经常检查铅封是否完好。检查杠杆式安全阀的重锤是否松动、被移动,以及是否被另挂重物;对弹簧式安全阀检查调整螺钉的铅封装置是否完好。
4)保持安全阀的清洁,防止安全阀的阀芯和阀座被水垢、锈蚀、污物粘住或堵塞,应该定期对安全阀作手动放汽(放水)试验,试验时动作要缓慢。
5)安全阀是否泄漏。严禁用加重物、移动重锤、将阀芯卡死等手段任意提高安全阀始启压力或使安全阀失效,安全阀泄漏应及时进行更换或检修。
6)检查时,凡发现以下情况之一的,使用单位应进行改正并且采取有效措施确保改正期间的安全,如果逾期仍未改正则该锅炉暂停使用∶
①选型错误。
②超过校验有效期。
③铅封损坏。
④安全阀泄漏。
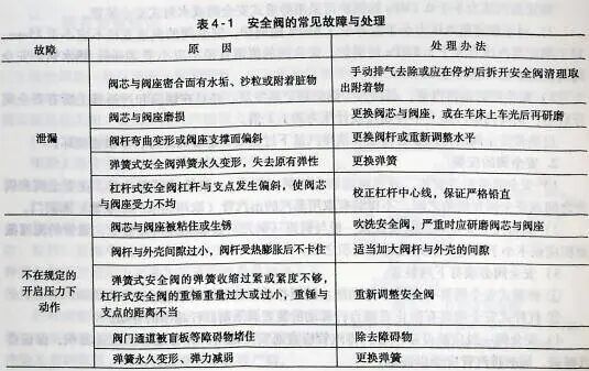
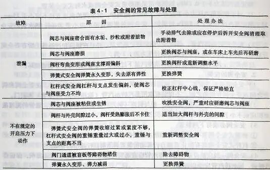
(二)安全阀的常见故障与处理
安全阀的常见故障与处理见表4-1。

