政策评估的 ANALYSIS 模型

建设工程法规及相关知识 • 2023-07-17 • 10+ 浏览


政策评估的 ANALYSIS 模型

 

A(途径);简单地描述所要使用现存的或正提出讨论的政策或方法在政策中呈现出何种态度和价值?政策与可以接受的受助人满足需求的价值但度·.∶

是否一致?

N(需求)政策试图表达何种需求关切?需要干预的事实资料如何取得可以用什么指标来验证评估政策是否符合需求?

A(评估)政策或方案的优缺点是什么?如何从公共记录、专业的经

验以及参与方案者等所得的资料中验收方案的成功或失败?

L(逻辑);现存的或正提出讨论的政策,是否合乎逻辑?如何以我们对人类行为的了解和可接受的案主服务输送方式为基础,提出需求和解决问题的方法之间的联结?

Y(你的反应)以专业经验为基础,你认为政策有效吗?对于政策,你和你的服务对象是否曾经有过什么好的或是不良的经验?

S(支持);方案的财务来源如何?这些对于要完成方案目标所需的资金是否充足?方案的财务来源稳定吗?

I(创新)如果要改变方案,必须提供些什么?对方案回馈的机会是否充足?

S(社会正义);方案是否重视社会福利专业和社会所表达出来的重要的社会正义议题?

 

社会工作辅导是社会工作者运用社会工作的专业理念和方法,通过直接或间接的方式帮助求助对象进行自我调整与完善,以促进求助对象和谐发展的过程。社会工作辅导的类型按照不同的划分标准有着不同的划分结果,其类型划分见表1—2

 

图片


社会工作的辅导对象一般是在发展过程中存在一定问题或需要得到帮助、指导的个体或机构。比如,在学校社会工作中,它主要关注学生在成长过程中的各种心理问题,通过与学生的相互作用和相互影响,使其充分发挥自身潜能,以更好地适应社会的发展。同时,辅导也是建立在良好的人际关系基础之上的。这种人际关系是以求助对象迫切需要得到帮助并主动来访为前提,在特定地点和时间内建立的具有隐蔽性和保密性的特殊人际关系。所以,辅导是一个过程,往往不是一次会谈就能解决问题。它需要了解求助对象的各种信息,不断沟通交流,确定辅导方案,开展辅导工作。

社会工作辅导是在社会工作学、心理学等有关知识和技术的指导下开展的服务活动,具有较强的技巧性。它一般是以会谈的形式进行,包含对求助对象的关注、倾听、对求助对象问题的分析与评估以及辅导者用各种社会工作辅导技术如行为矫正、心理分析等技能帮助求助对象。掌握社会工作辅导方法是开展辅导的前提和基础,本章将以常用的心理辅导中的行为疗法、理性情绪疗法、团体心理辅导这三种基本的辅导方法为例,介绍三种常用的微观辅导方法的运用。

1.社会辅导工作的功能

辅导工作就是要在辅导者和求助对象之间架起一座"桥梁",帮助求助对象走出困境,冲出迷途,以实现预期目标。具体来说,社会工作辅导具有以下一些功能和作用

1)形成健康的心理品质

1)认知优化。心理辅导按照心理发展的规律,善于发现造成求助对象心理困扰的症结所在。通过心理辅导,优化求助对象获得知识、加工知识的过程,消除其认识结构中的异常现象,促进认知结构各要素间的关系相互协调发展。

2)情感优化。心理辅导调节求助对象的情感需要,使之避免情绪的大起大落,以及两极性波动。一方面弱化情绪的易激性,另一方面强化情绪的可控性。心理辅导以满足求助对象的正当需要为前提,帮助求助对象认识情感与生理、心理发展的关系,增强理智以及对美的体验。

3)意志优化。心理辅导协助求助对象克服内部障碍,提高意志行为水平。对求助对象良好的意志水平予以正强化,对其不良意志品质予以负强化,使求助对象不为偶发的诱因所驱使,从以狭隘的动机为主向远大、现实的动机发展。心理辅导以其真善美的文化氛围给求助对象以感染和示范,帮助其志存高远,使意志品质的发展趋向自觉、果断、自制、坚韧。

2)培养高尚的道德情操

1)提高功能。通过社会工作辅导,求助对象可以弥补欠缺的道德知识,提高道德判断和评价能力。

2)激励功能。社会工作辅导把有价值的信息渗透在求助对象的道德认识过程中,同化原有的道德认识。求助对象凭借这种激励的介入,对自己的道德认识、道德行为进行分析、检测,从而达到新的水平。

3)调控功能。求助对象面对各种道德情境,在一定道德意识支配下,必定表现出各种道德行为习惯。通过社会工作辅导,调动求助对象的情感因素,培养其荣辱感;消除其逆反心理,唤起其自尊心,发现其闪光点,作为疏导的突破口;培养求助对象的自我教育能力,强化其道德意志水平。

3)促进个体的社会化

1)促进个体行为和社会要求达成一致。社会工作辅导使求助对象依据社会的发展趋势,使个人的发展和社会的发展相吻合,甚至超前于社会的发展。

2)人格化功能。社会工作辅导能够帮助求助对象正确理解自我的人格特质,找到属于自己的人生位置,其对求助对象人格发展的影响和促进作用主要表现在三方面,一是影响求助对象人格发展的水平,二是维持人格发展的连续性和稳定性,三是影响人格发展的方向。

4)增强求助对象的发展能力

某些个体或机构为了更好地发展自我,增强自我的竞争能力,也可能会求助于社会工作辅导,通过有针对性的专业辅导来激发潜能,增强自我的发展水平和能力。因此,社会工作辅导还可能针对一部分有特别需要的个体或机构,其目的就是增强求助对象的发展能力。

2.常用辅导方法的运用

1)行为疗法

行为疗法是指针对特殊的问题行为(又称为变态行为),运用能提高目标行为的发生率或降低问题行为发生率的种种行为技巧,从而达到矫正问题行为的一种辅导方法。行为疗法主要包括系统脱敏法、厌恶疗法、强化疗法、模仿疗法、生物反馈疗法等。这些疗法有以下几个共同点

1)运用学习原理。行为辅导都应用条件反射和社会学习等原理对儿童和成人的不正常行为进行矫治,并训练其形成新的适应行为。例如运用奖励等正强化法形成儿童的良好行为,运用消退或惩罚去除儿童的不正常或不良行为。

2)以实验为基础。由于行为疗法的方法都是从实验中发展而来的,因此,行为疗法非常强调变量(如奖励或惩罚的形式、数量)的控制。行为疗法的优点就在于较为客观,人们可以从自变量和因变量之间的关系,直接推断所用方法的效果。

3)针对当前问题。行为疗法重在对求助对象当前的问题如不适应行为进行辅导,而不强调对行为的历史根源,或对求助对象的自知力或领悟力加以考虑。

4)可操作性强。行为疗法强调行为的客观表现并以可测量的数据作为有效的辅导依据,所以行为疗法的辅导程序遵守严格、特定的系列过程。这样便于辅导者正确实施这些程序和疗法。

2)心理情绪疗法

心理情绪疗法是认知心理辅导中的一种疗法,因它也采用行为辅导的一些技能,故又被称为认知一行为辅导方法。它与当事人中心疗法等已成为当今颇受欢迎和广泛运用的辅导理论与方法。

常用的心理情绪疗法主要有与不合理想法辩论、合理情绪想象、认知家庭作业等。

1)与不合理想法辩论的方法。这一方法是埃利斯根据自己辅导与心理治疗的实验经验总结出来的,其特点是通过辅导者积极主动的、不断的提问,向对方的不合理想法进行质疑。从提问的形式上看,可以分为质疑式和夸张式两种。

质疑式。辅导者直截了当地向求助对象的不合理想法发问。一般说来,求助对象不会简单地放弃自己的想法,因此,辅导者需不断努力,借助于这种辩论过程的不断反复,使对方真正认识到那些不合理的想法是不现实的,是不合逻辑的东西,是站不住脚的,要学会以合理的想法取代那些不合理的想法。

夸张法。辅导者针对求助对象想法的不合理之处故意提出一些夸张的问题。这种提问方式犹如漫画手法,把求助对象想法的不合理、不合逻辑、不现实之处以夸张的方式放大给求助对象看。

2)合理情绪想象法。合理情绪想象法是心理情绪治疗法中最常用的方法之一。其具体步骤如下

使求助对象在想象中进入不适应的情绪反应或自感最受不了的情景之中,让其体会在这种情景下的强烈情绪体验。

帮助求助对象改变这种不适当的情绪体验,并使其能体验到适度的情绪反应。这常常是通过改变求助对象对自己情绪体验的不正确认识来进行的。

停止想象。让求助对象讲述自己的想法,自己的情绪有哪些变化,是如何变化的,改变了哪些想法,学到了哪些想法。辅导者应及时对求助对象情绪和想法的积极转变给予强化,以巩固其在合理情绪辅导中获得的新的情绪反应。

3)认知家庭作业。认知家庭作业也是心理情绪疗法常用的方法。它实际上是辅导者与求助对象之间的辩论在每次辅导后的延伸,即让求助对象自己与自己的不合理想法进行辩论,主要有理性情绪疗法自助量表、不合理的信念辩论和合理的自我分析三种形式。

理性情绪疗法自助量表。这是由埃利斯创立的理性情绪疗法研究所印制的一种自助量表,内容是先要求求助对象写出事件 A和结果C,然后从表中列出的十几种常见不合理想法中找出符合自己情况的B,或写出表中未列出的其他不合理想法;要求求助对象对B逐一进行分析,找出可以代替那些 B的合理想法,填在相应的栏目中;最后,求助对象要填写出所得到的新的情绪和行为。完成合理情绪自助表实际上就是求助对象自己进行 ABCDE工作的一个过程。

不合理的想法辩论。这也是一种规范的作业形式,内容很简单,只需求助对象回答一些具体的问题,如

我对这些想法相信多少?

是不是这个想法搞得我心烦意乱?它对于我意味着什么?

有什么证据能使我得出诸如"这个想法是错误的(正确的)"这样的结论呢?假如我没能做到自己认为必须要做到的事情,可能产生的最坏的结果是什么?假如我没能做到自己认为必须要做到的事情,可能产生的最好的结果是什么?

合理的自我分析。合理的自我分析和合理情绪自助量表类似。求助对象要以报告的形式写出ABCDE各项,只不过它不像自助量表那样有严格规范的步骤,但报告的重点也要以D即不合理想法的辩论为主。

3)团体心理辅导法

团体辅导是指在团体辅导者的带领下,团体成员围绕某一共同关心的问题,通过一定的活动形式与人际互动,相互启发、诱导,形成团体的共识与目标,进而改变成员的观念、态度和行为。团体心理辅导的方法一般根据小组活动目标和参加对象的不同而不同,运用最多的是头脑风暴、角色扮演和行为训练。

1)头脑风暴(brainstorm)。头脑风暴又称思想冲击法,是培养创造性的方法之一,通过暂缓对大家提出的设想作出评价,以鼓励人们对同一问题作出多种解答的方法。它遵循四条基本原则禁止随意批评他人的答案;鼓励畅所欲言;鼓励多种想法,且多多益善;欢迎进行综合归纳和提出改进意见。

2)角色扮演。角色扮演是指用表演的方式启发小组成员对人际关系及自我情况有所认识的方法(如心理剧)。角色扮演通常由小组成员扮演日常生活情境中的角色,使成员把平时压抑的情绪通过表演得以释放、解脱,学习人际关系的技巧及获得处理问题的灵感并加以练习。角色扮演一般从成员中找到素材,然后稍加准备,对全体组员讲明场景,让组员自愿选择角色,扮演中可以互换角色。最后注意要让组员进行讨论,互相启发、互相支持。

3)行为训练。行为训练是指以行为学习理论为指导,通过特定程序,学习并强化适应性行为,纠正并消除不适应性行为的一种辅导与治疗方法。小组中的行为训练一般是通过辅导者的示范、指导以及小组成员间的人际互动实现的。行为训练包括放松训练、自信训练等。行为训练一般应由易到难,一般先要提供示范,对行为训练做得好的成员要及时强化。

3.辅导技巧的具体运用 '

在理解和掌握一定的辅导方法的基础上,学习辅导技术、技巧是必不可少的一项基本功。这里主要介绍三种基本技巧。

1)建立辅导关系的技巧

1)共情。共情又称为同理心、神入、同感等,是辅导中较难把握的一个技术。它是指在辅导过程中,辅导者要进入求助对象的情绪和想法参照系统中,以求助对象的眼光去看世界,以求助对象的心情去体会其心情,以求助对象的想法去推理其想法,只有这样才能了解求助对象的独特感受,才能通过表示理解的语言来表达与求助对象站在同一立场的愿望并作出相应的反应。这种反应能使辅导双方建立起融洽的辅导关系。同理反应包括三方面内容,一是站在求助对象的立场充分理解求助对象的感受和那些感受的意义,二是要将这种理解准确表达给对方,三是促使求助对象对自己的感受和问题有更深层次的思考和认识。

2)接纳。接纳是辅导成功的基本条件之一,又称为无条件关注或尊重。辅导者要想建立良好的辅导关系,首先要接纳求助对象,相信其是一个有价值的人,无条件地接纳其优点、缺点、弱点,接纳其所面临的挫折和困难。其次,在辅导过程中,辅导者应以开放、真诚的态度与求助对象沟通交流。要给求助对象这样一个理念,即自己是有缺点和不足的,但是辅导者仍然喜欢我,仍然接纳我。只有这样,求助对象才会感到自己处于一种十分安全的境地,才会开放自己的内心世界,探索自我的心灵。不少西方学者认为接纳是通过言语的表达和非言语的表示来加以体现的。

3)真诚。所谓真诚是指在辅导过程中,辅导者应该以真正的我出现,开

放、自然、诚实、可靠、真心实意地投入到辅导的全过程。真诚对于有效辅导关系的建立是非常重要的,因为它可以缩短辅导者与求助对象之间的距离,加深求助对象对辅导者的心理认同感,使求助对象在辅导者创设的真诚、接纳、同理的氛围中慢慢放下自己的面具,真实地开放自己,表达自我、认识自我。

2)和谐沟通的技巧

1)倾听。辅导中的倾听要求辅导者不仅仅是用耳朵去听,而是全身心投入,包括肌体、感情和智力的整体投入,还要借助各种技巧,真正听出对方所讲的事实、所体验的情感、所持有的观念等。这种倾听,有人称之为"投入式的倾听"

2)观察。在辅导会谈中,辅导者不仅要倾听求助对象的谈话,而且要注意观察求助对象的非语言行为,以更好地了解求助对象的情绪、情感和内心的真实思想。一般说来,辅导者的观察包括服饰、表情、声音等方面。

3)提问。辅导人员采用的提问技巧有开放式提问和封闭式提问等。开放式提问是指辅导者运用"什么""如何""为什么""能不能"等语词开始的提问,目的是引导求助对象更多地讲出与自己心理问题有关的情况、想法、情绪等。当辅导的会谈逐步走向深入,辅导者可以通过封闭式提问进一步收集有用的信息,缩小讨论范围,澄清事实和帮助求助对象集中注意某主要问题等。封闭式提问常常以"是不是""有没有""对不对"等语句开头。

4)反应。在辅导过程中,辅导者需要通过对求助对象谈话、情感的及时反应,来促进求助对象的自我表达、自我探索,进而找到求助对象问题的症结所在。反应的技巧包括鼓励、释义、情感反应、归纳总结等。

3)影响对方的技巧

1)解释。解释是指辅导者在充分了解求助对象问题的基础上,用自己的语言向求助对象进行说明,使求助对象能从新的角度去了解、看待自己。解释的常用方法有两种,一是根据辅导者个人的经验、实践与观察来解释求助对象的问题,二是依据各种不同辅导与治疗的理论来解释求助对象的心理与行为问题。

2)指导。指导是指辅导者直接告诉求助对象做某些事、说某些话或以某种方式行动。指导同解释一样,概括起来有两种类型,一种是根据各种不同的辅导理论做出的;另一种则是依据辅导者个人的辅导经验做出的。

3)自我开放。自我开放又称为自我暴露、自我开示,是指辅导者在必要的情况下适当地将自己的思想、情感、经验、行为等有关信息与求助对象分享,以增进求助对象对自己问题的了解和获得自我改变的有益信息。自我开放主要有两种形式,一种是辅导者把自己对求助对象的体验与感受传递给求助对象,包括正性信息和负性信息;另一种是辅导者暴露与求助对象所谈内容有关的个人经历和体验。

4.综合性服务方案的运用

随着当代全球化、信息化社会的发展,社会工作服务模式越来越表现出一种综合性发展趋势。原来传统的彼此之间界限分明的个案工作、小组工作和社区工作将会被全部整合进案主的服务系统,并把案主的社会系统与资源系统结合起来,以更好地为案主提供多层面的服务。作为较高层次的社会工作者,能够综合运用各种社会工作方法和技巧来处理日益复杂的问题是应当具备的基本素养之一。

那么,综合运用社会工作方法和技巧来处理复杂的问题,一般来说,需要经过以下几个步骤

1)明确对象与选择问题

明确对象与选择问题即要首先明确自己面对的服务对象和问题类型,比如在学校社会工作中,社会工作者面对的服务对象包括学生、家长、教师、学校及教育管理者等,不同对象所遇到的问题是不同的(见表1-3)。

 

图片

 

2)问题预估与界定

社会工作者要顺利开展自己的服务工作,必须对自己服务对象的问题进行有效预估,并能够进行较为恰当的界定。要知道不同问题在不同的人身上表现不同,即使是同一问题在同一个人身上,不同时期表现也是不同的。社会工作者要善于运用各种技术手段,对复杂问题进行恰当的预估和界定,能够描述问题的症状和问题产生的根源所在。

3)制订长期计划

计划是服务的方向和依据,制订长期计划是为问题的解决设定广泛的目标,这些目标一般不需要用可测量的术语来描述和表达。在社会工作辅导服务中,一般需要用一个比较长期的,能够反映出积极的服务结果的目标作为长期计划,以明确服务方向。

4)制定短期目标

与长期计划不同,短期目标必须是用语言来描述可观察到的行为,并能够在社会工作实务中进行操作和实施。短期目标是长期计划的一部分,是长期计划的具体化,也是具体服务的指南。

5)服务方案的选择

在问题评估和界定的基础上,通过具体的服务方案来落实短期目标,实现长期计划。这些服务方案的选择包括具体的服务模式的选择和干预措施的实施。

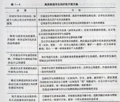
以下是对一位离异家庭学生的服务方案,从中可以展现对复杂问题的服务过程和一般技巧。

1)选择问题。问题界定为"离异家庭学生的服务"

2)问题界定

父母婚姻破裂导致产生被抛弃的恐惧,感到不安全,容易受伤害。

情绪波动、疲惫、抑郁,自从父母离异便有退缩倾向。

成绩下降,对学校和社会性活动缺少兴趣。

攻击、出格的行为,冲动、对抗性的反应。

3)长期计划

接受父母离异或分居的决定而没有愤怒、罪恶或抑郁的感受。

稳定情绪的波动,降低对抗或攻击性行为。

重新建立起对学校和社会性活动的兴趣,并参加这些活动。

4)短期目标-治疗性干预(见表1-4)。

 

图片

 

5.综合性服务技巧的运用

尽管前文已经对综合性服务方法的程序和方案给予了必要的说明,为加深读者的理解,在此,再以社会工作实务方法的一般介入过程为线索,通过一个具体的案例来详细说明综合性服务技巧的运用,以帮助读者在今后的社会工作实务中能够更加有效地综合应用各种方法与技巧。

 

【案例 11】特伦特案

两周前,社会工作者乔开始在卡弗小学实习。她计划获得学位后去做一名学校社会工作者。一天早晨,当她穿过刚刚粉刷过、装饰一新的大厅时,她注意到一个小男孩在大声地喊叫着要妈妈,一个看上去有些气坏了的教辅人员正俯身用同样的高声回应男孩的喊叫,她正费力地想把男孩挺得直直的小身体往一张椅子上拉,这张椅子孤零零地放在走廊一边,专门用来处置暂时被隔离的孩子。

接案

乔走近这位教辅人员,希望发现问题的根源。教辅人员告诉乔,特伦特在教室里总是搞破坏,吵吵闹闹,而且老欺负其他孩子。通常的暂时隔离,即让他安静地待在其他教师的办公室里,对于特伦特来说根本不起作用,所以只能让他待在走廊里。乔简短地对特伦特解释了暂时隔离的程序,并请他配合教辅,她还告诉特伦特,只有当他停止哭闹并保持安静时,暂时隔离才算正式开始。特伦特照做了,乔陪他一起度过了两分钟的暂时隔离。

第二天早晨,乔拜访了特伦特的老师,对于特伦特的行为,老师和教辅人员的意见完全相同,他们都认为应该让特伦特接受行为和情感障碍测试,来评估他是不是需要特殊的处置方式,比如把他安置在特殊课堂里。

新生入学刚刚两周,乔非常吃惊也非常担心,特伦特的老师这么快就对他下了如此极端的结论,同时她也非常奇怪为什么这么小的一个孩子能激起如此强烈的反应。乔觉得很难理解特伦特被描述为"粗鲁""有攻击性",因为在她看来,特伦特的行为相当谨小慎微。乔不知道除了暂时隔离外,特伦特的老师是否曾系统地采取过其他干预的措施,她知道,非洲裔孩子尤其是男孩子,在学校里经常会被早早地贴上标签,而这种标签往往会伴随他们的整个教育阶段,会影响教职员工对孩子的态度,还会降低孩子所受到的教育的质量。

资料的收集和问题评估

乔先去咨询了学校心理专家,两人都认为应该收集尽可能多的资料,这将会有助于验证乔的观点,即特伦特被错误地贴上了标签。乔还接受了专家在采取行动前先尽可能获取必要信息的建议。

乔再次与特伦特的老师交谈,得知他的老师并没有采取其他的措施,也没有跟学校里的其他老师讨论过应如何对待他。乔担心特伦特的这位白人女老师对非洲裔男孩的看法有预设的模式,由于特伦特行动迟缓、不善言辞和不专心,乔担心他的老师为他贴上了"行为障碍""学习迟钝"的标签,乔开始继续寻找证据以验证自己的判断。乔自己也是白人,因此,在与非洲裔的孩子一同工作时,她非常注意自己的角色。乔估计特伦特的家人在与自己交往时会非常谨慎,因为可能有必要跟他们谈种族问题。乔很清楚尽早与他们建立积极关系非常重要,这样才能了解这个家庭的发展史,才能最终帮助特伦特。非洲裔的大家庭内,通常有几个关键的决策人物和家庭网络支持系统。乔认为结识重要的家庭成员并使他们参与对特伦特的帮助工作将会非常重要。

乔计划在随后的两周内执行自己的计划。她首先要做的事情包括咨询行为和情感障碍专家以确定是否让特伦特接受测试;从学校了解特伦特的家庭背景情况,这些情况将会成为深度社会调查的基础资料;制订和特伦特一对一的会见计划,并通过这些会见完成一个着眼于发展的评估计划。

行为和情感专家当周就去看望了特伦特,专家观察到特伦特显得非常聪明,但行为举止非常迟缓。她认为拥挤且看起来很刺激的课堂让特伦特难以应付。

乔开始查阅学校有关特伦特家庭情况的档案,并和他父亲通了电话。结果发现,特伦特父母离异,特伦特一直和母亲住在一起。仅在几周之前,由于注册就读于一所研究生院,特伦特的母亲才决定让特伦特去跟他的父亲和继母一块生活。特伦特的继母有两个女儿,他就这样被安置在一个全新的家庭环境。并且,特伦特的父亲承担了所有照顾特伦特的职责,继母不参与对他的照管。不幸的是,父亲把特伦特当成一个蹒跚学步的小孩而不是一个五岁的男孩子,几乎不让特伦特做任何事。

乔希望画出一个类似族谱的图标以便更好地了解家庭中起作用的动力所在。乔与特伦特父亲和继母的第一次会面是在学校,由于气氛相当拘谨而没有什么收获,乔把第二次会面的地点定在了特伦特父亲家里。乔比约定的时间到得晚些,她向特伦特的家人道歉,并坦承自己独自到黑人社区的害怕,这不仅缓解了乔的焦虑,同时还使特伦特夫妇了解到她是认真的,诚心诚意地想帮助特伦特。这次访谈结束时,乔认为自己已经能够画出一个足以揭示这个大家庭稳定功能的图谱了。

为了完成为特伦特制订的发展性评估计划,乔每周约见特伦特两次,每次半小时。约见时,乔让特伦特完成几项活动,这些活动要求他使用分类技巧,或者证明他理解了谈话的内容,或者识别普通标志(如字母、停止标志等)。特伦特毫无困难地完成了这些任务,他能够用不同颜色、不同形状的积木搭建模型,能朗读简单的单词,还能够识别不同文字中的字母。在身体方面,特伦特也没有发育迟缓的现象,他能按要求跑、单脚跳、跃、快速跑等。他很好地掌握了接、抛和踢大皮球的技巧,他的运动能力相对于他的年龄来说发育适当。总之,乔没有找到特伦特认识或身体发育迟缓的证据。

介入

多次会见学校心理专家、老师、教辅人员以及特伦特和特伦特家人之后,乔设计了一个干预计划。乔帮助特伦特清楚地认识到计划的目标,包括在学校里很好地控制自己的行为和在家里为自己的行为负责。乔使用了一个图表来标记特伦特在学校的进步,图表包括了四方面的行为第一,服从老师和课堂纪律;第二,控制肢体行为;第三,保持礼貌;第四,排队行走和保持正确坐姿。特伦特也参与了标记图表,他自己装饰图表,并决定使用什么样的贴片来作为对自己适当行为的奖赏。特伦特非常喜欢动物,挑选了色彩鲜艳的动物贴片。参与图表的建设和选择贴片,帮助特伦特更好地投入矫治程序。

除了行为量表和任务列表,乔在对特伦特的计划中还设计了一个社会能力小组,小组由特伦特班里五个在社会能力方面需要特殊关照的男孩(包括特伦特)组成。小组一方面的作用是作为特伦特发展朋友的潜在资源,另一方面的作用是为特伦特提供机会,使他能在一个安全的环境中,通过小组交往,学习和实践恰当的社会行为。

乔还帮助特伦特"结对子",请一个七年级的学生充当特伦特的午餐同伴,这个同是非洲裔的孩子每周三次与特伦特一同用午餐,扮演年长的榜样角色,"结对子"是为了加强特伦特的社会交往能力。

评估

乔定期与特伦特的母亲、父亲、老师以及其他一些相关人员联络,特伦特的父母把特伦特在家里的行为标记在图表上,他的老师把他在教室里的行为也标记下来。他的老师和父母都报告说特伦特的行为有了积极的变化,成熟水平明显提高。到放圣诞节短假时,特伦特已经可以从容、自信地和同学交往了。特伦特定时离开教室,和乔或科学辅导老师待在一起时,他的老师和教辅人员感到轻松了一些,他们觉得发生在特伦特身上的破坏性事件少了,一旦再发生这样的事情,他们也能够更好地处理了。与特伦特一起富有成效地工作,增强了乔的自信心,她的计划帮助特伦特矫治了行为,也使他适应了幼儿园生活。

由于公立学校中存在歧视黑人男性的历史原因,乔担心特伦特依然会面临危险,她决心研究非洲裔男性在学校遭受不平等对待的程度,并以此作为自己长期的职业目标。她怀疑确实存在区别对待,而且有必要广泛采取措施来改善这种情况。